以下是上海專升本網整理的“上海退役士兵專升本學費多少?”相關內容,希望以下內容對各位同學們有所幫助!

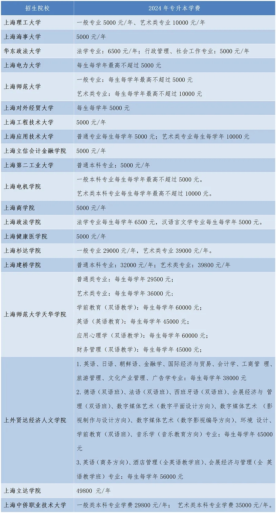
上海退役士兵專升本院校學費匯總

專升本選公辦還是民辦?
上海市共有20所院校招專升本,其中公辦14所,民辦6所;很多同學在選擇公辦還是民的時候往往會有點難以抉擇,那么我們今天來分析公辦和民辦的優缺點以及民辦和公辦院校的費用匯總。
公辦院校優點:學費低、學校排名高、知名度高、就業好;
公辦院校缺點:招生名額少、專業少、難考,大部分專業的報錄比在3:1,甚至10:1。
民辦院校優點:招生名額多、專業方向多、學校環境好;
民辦院校缺點:學費昂貴、學校地處上海周邊區(金山、崇明、嘉善……)。
以上就是關于“上海退役士兵專升本學費多少?”的內容了。考生如果想獲得更多關于上海專升本考試大綱、招生章程、考試科目、錄取分數、考試大綱等相關信息,敬請關注上海市專升本網(http://m.010dnf.com/)。

上海專升本聲明
(一)由于考試政策等各方面情況的不斷調整與變化,本網站所提供的考試信息僅供參考,請以權威部門公布的正式信息為準。
(二)本網站在文章內容來源出處標注為其他平臺的稿件均為轉載稿,免費轉載出于非商業性學習目的,版權歸原作者所有。如您對內容、版權等問題存在異議請于我們聯系,我們會及時處理。
文章來源于網絡,如有侵權,請聯系刪除

升本福利官
統招報名
升本培訓班
英語四級
教師資格
成考報名



