上海專升本網持續為更新上海專升本考試大綱,以下是“2024年上海海事大學專升本考試大綱”相關內容,我們接著往下看吧。
點擊加入:2024年上海海事大學專升本考生交流群

2024年上海海事大學專升本考試大綱
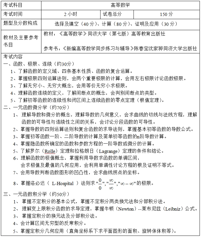
高等數學:

專業綜合:

展開全文
—— 還想了解更多專升本資訊?預約免費咨詢 ——
你的姓名
*聯系方式
就讀年級
就讀專業
立即預約
以上就是上海專升本網給大家整理的“2024年上海海事大學專升本考試大綱”,各位考生可加入【上海專升本考生交流群】和同學們一起交流,或【在線咨詢老師】有專業的報名指導老師開展一對一交流,幫助考生攻克基礎知識薄弱、攻堅考試重點難點等困難,得到專屬于自己的解答。敬請關注我們吧!

上海專升本聲明
(一)由于考試政策等各方面情況的不斷調整與變化,本網站所提供的考試信息僅供參考,請以權威部門公布的正式信息為準。
(二)本網站在文章內容來源出處標注為其他平臺的稿件均為轉載稿,免費轉載出于非商業性學習目的,版權歸原作者所有。如您對內容、版權等問題存在異議請于我們聯系,我們會及時處理。
文章來源于網絡,如有侵權,請聯系刪除

升本福利官
統招報名
升本培訓班
英語四級
教師資格
成考報名



